Röntgenkontrastmittel
Englisch: radiocontrast agent
Definition
Röntgenkontrastmittel werden im Rahmen einer konventionellen Röntgenuntersuchung und insbesondere bei der Computertomographie (CT) eingesetzt. Sie ermöglichen eine Differenzierung zwischen Geweben ähnlicher Röntgendichte und eine bessere Darstellung und Charakterisierung von Pathologien.
Einteilung
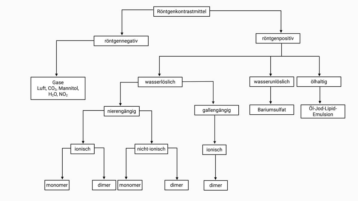
Grundsätzlich unterscheidet man zwischen Kontrastmitteln mit geringer bzw. fehlender Röntgenabsorption ("röntgennegativ") und Substanzen mit hoher Absorption ("röntgenpositiv").
Röntgennegativ
Röntgennegative Kontrastmittel erscheinen im Vergleich zu den Weichteilen oder parenchymatösen Organen schwarz. Zum Einsatz kommen z.B.:
Röntgenpositiv
Röntgenpositive Kontrastmittel erscheinen im Vergleich zu den Weichteilen weiß. Man unterscheidet zwischen:
- jodhaltigen Kontrastmitteln
- wasserlöslich, ionisch
- wasserlöslich, nicht-ionisch
- wasserunlöslich
- Bariumsulfat-Suspension
- Xenon
Anwendung
Grundsätzlich unterscheidet man zwischen Mono- und Doppelkontrast:
- Monokontrast: Anwendung eines positiven oder negativen Röntgenkontrastmittels
- Doppelkontrast: Kombination von positivem und negativem Kontrastmittel bei Magen-Darm-Untersuchungen und Arthrographien.
Röntgennegativ
Röntgennegative Kontrastmittel werden heute meist als Monokontrast eingesetzt, insbesondere für die CT-Kolonographie (enterale Applikation) oder CO2-Angiographie (parenterale Gabe). Die Gabe im Rahmen einer Doppelkontrastuntersuchung (Magen-Darm-Untersuchung, Arthrographien) oder für die Ventrikulographie, Mediastinographie oder bei Pneumoretroperitoneum wird nur noch selten durchgeführt. Diese Untersuchungen sind heute (2021) weitgehend durch die Endoskopie bzw. Computertomographie oder Magnetresonanztomographie ersetzt.
Röntgenpositiv
Die jodhaltigen Kontrastmittel sind meist wasserlösliche Salze der Triiodbenzoesäure. Sie werden intravaskulär, intrathekal, intraartikulär oder intrakavitär appliziert. Je nach Molekülstruktur werden diese Salze über die Nieren oder über die Leber ausgeschieden. Weiterhin unterscheidet man ionische und nicht-ionische Salze. Erstere werden aufgrund schlechter Verträglichkeit nicht mehr intravasal verabreicht.
- nierengängig:
- ionisch (Conray®): z.B. Fisteldarstellung, Magen-Darm-Diagnostik
- nicht-ionisch (Ultravist®, Solutrast®, Accupaque®): z.B. Angiographie, Computertomographie
- lebergängig:
- ionisch (Gastrografin®): Magen-Darm-Untersuchungen
Ölige und somit wasserunlöslische Jod-Verbindungen (Lipiodol®) werden nur noch therapeutisch bei Lymphographie (Verklebung der Lymphgefäße) sowie als Medikamententräger und Embolisat bei Chemoembolisation eingesetzt.
Wasserunlöslische Bariumsulfat-Suspensionen (z.B. Mikropaque®) kommen bei Magen-Darm-Untersuchungen zum Einsatz. Sie sind kontraindiziert bei Ileus oder Perforation.
Xenon ist ein röntgendichtes Edelgas, das nach Inhalation die Lungenventilation darstellen kann.
siehe Hauptartikel: Kontrastmittel (CT)